NHL

Vhl Scores


Correlation Between Vhi Subscales And Total Scores And Acoustic
www.researchgate.net

Sabres Prospects Notebook 11 4 19
thechargingbuffalo.net

Pdf Retention And Transfer From Trigonometry To Physics
www.semanticscholar.org

Differentially Expressed Genes In Vhlmut Vs Vhlwt Cells A
www.researchgate.net

2

Predictionblinkova Archives Tennis Tonic News Predictions
tennistonic.com

Valley Hockey League
www.valleyhockeyleague.com

The Impact Of Estimated Tumour Purity On Gene Expression Based
www.nature.com

Molecular Profiling Of Pancreatic Neuroendocrine Tumors In
clincancerres.aacrjournals.org

Ducks Use Late Third Period Rally To Defeat Red Wings
www.detroitnews.com

Ragtime Annie By Bob Phillips J W Pepper Sheet Music
www.jwpepper.com

Gradebook Scores Quick Grade An Assignment For Several Students
support.vhlcentral.com

Vocal Score Musical Genres Requiem Sheet Music Scores Composers
classybrain.com

Vhl Synthetic Lethality Signatures Uncovered By Genotype Specific
www.biorxiv.org

Frontiers The Association Between Ascorbate And The Hypoxia
www.frontiersin.org

Gradebook Scores Adjust Student Grades Support Center
support.vhlcentral.com

Mantha Scores Late Red Wings Beat Golden Knights 3 2 Klas
www.8newsnow.com

Alien Nation Tv Scores O S T Alien Nation Music From The
www.amazon.com

Gradebook Scores Accept Late Work For A Select Assignment
support.vhlcentral.com

Gradebook Single Student View Support Center
support.vhlcentral.com

Upstream Regulator Analysis Of Transcription Regulators Of Tgfb
www.researchgate.net

The Results Of The Scl 90 Scores Of The Vhl Family Members
www.researchgate.net

Hif Activation Causes Synthetic Lethality Between The Vhl Tumor
stm.sciencemag.org

Vhl Enhances 9 Cis Retinoic Acid Treatment By Down Regulating
www.x-mol.com

Russia Vhl B Ice Hockey
scores24.live

Valley Hockey League
www.valleyhockeyleague.com

Down On The Farm The Vhl And The Khl Conway S Russian Hockey Blog
conwaysrussianhockey.wordpress.com

Algorithmic Assessment Of Missense Mutation Severity In The Von
www.biorxiv.org

Primers Used For Amplification And Sequencing Of Vhl Download Table
www.researchgate.net

Vhl Antibodies The Human Protein Atlas
www.proteinatlas.org

Mining Tcga Database For Screening And Identification Of Hub Genes
onlinelibrary.wiley.com

Hif Independent Synthetic Lethality Between Cdk4 6 Inhibition And
stke.sciencemag.org

Loss Of Vhl In Cartilage Accelerated The Progression Of Age
www.sciencedirect.com

Enrichment Analysis Of The Transcriptomic Profile Of Vhl Null
www.researchgate.net

Tumor Suppressor Von Hippel Lindau Vhl Stabilization Of Jade 1
cancerres.aacrjournals.org

Avalanche Turn To Kadri For Secondary Scoring
www.nhl.com

Ska Neva Vs Rubin Tyumen 16 December 2019 Ice Hockey
scores24.live

Chelmet Vs Zvezda 22 September 2019 Ice Hockey
scores24.live

Valley Hockey League
www.valleyhockeyleague.com

Gradebook Scores Reset Work On A Single Student Assignment
support.vhlcentral.com

Krs Heilongjiang Zvezda Moscow Live Score Video Stream And H2h
www.sofascore.com

Pdf Retention And Transfer From Trigonometry To Physics
www.semanticscholar.org

Which League Is Best Hockey Graphs
hockey-graphs.com

Valley Hockey League
www.valleyhockeyleague.com

Frontiers The Association Between Ascorbate And The Hypoxia
www.frontiersin.org

Mefr Yh Hwtfzm

Https Academic Oup Com Jcem Article Pdf 104 9 3826 29011189 Jc 2019 00235 Pdf

Gradebook Single Student View Support Center
support.vhlcentral.com

John P Hussman On Twitter The Ratio Of Nonfinancial Market Cap
twitter.com

Valley Hockey League
www.valleyhockeyleague.com

Comparison Of Staining For Net A And Vmat 1 B Among Different
www.researchgate.net

Bars Vs Lada H2h For 20 July 2020
scores24.live

Amazon Com Paulus Op 36 Recit Chorus Wie Lieblich Sind Die
www.amazon.com

Sharks Beat Maple Leafs 5 2 For 3rd Straight Win The San Diego
www.sandiegouniontribune.com

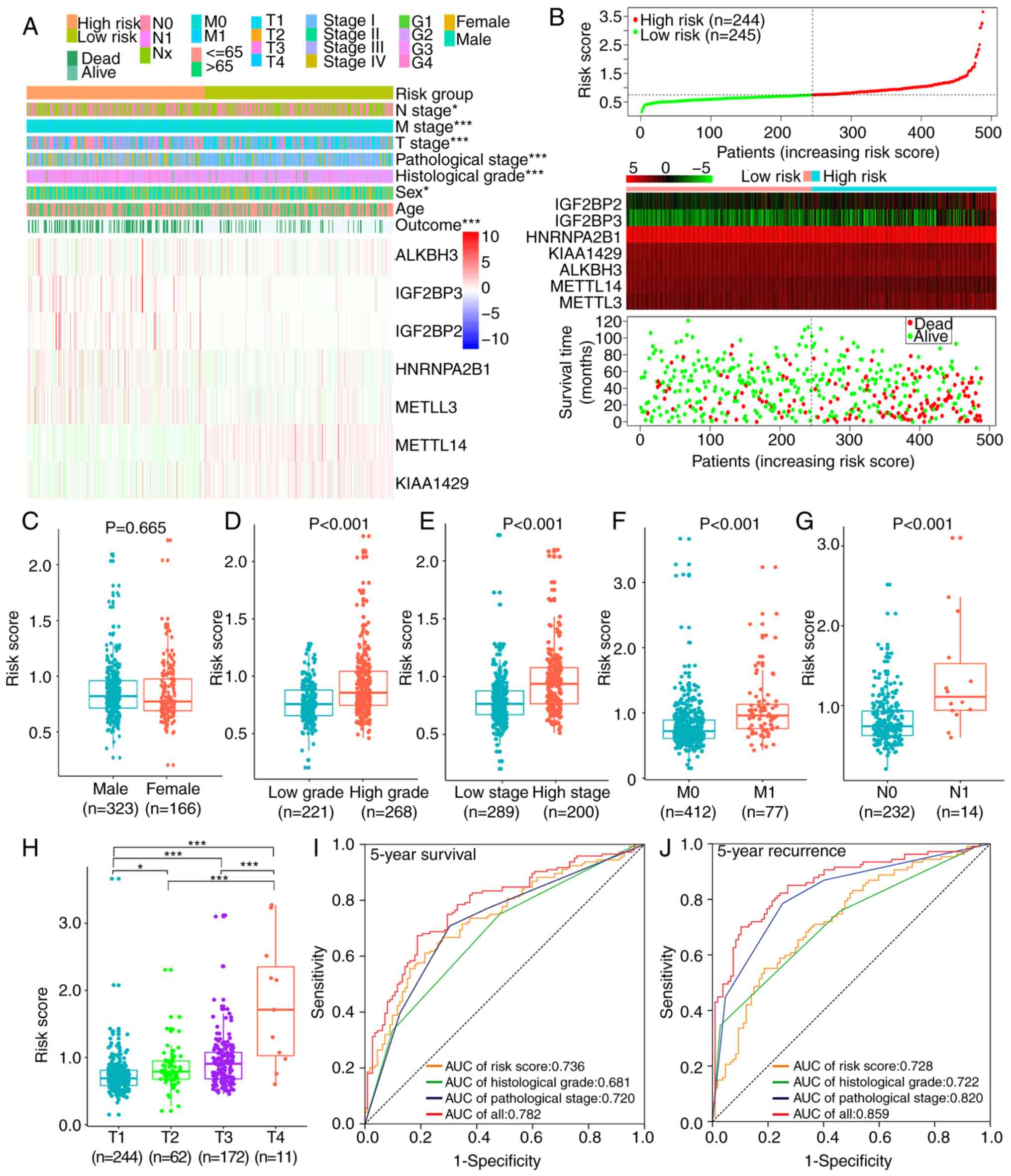
N6 Methyladenosine Rna Methylation Regulators Participate In
www.spandidos-publications.com

Hif Independent Synthetic Lethality Between Cdk4 6 Inhibition And
stke.sciencemag.org

Gradebook Single Student View Support Center
support.vhlcentral.com

Amazon Com Lexibook Deluxe Electronic Scrabble Dictionary
www.amazon.com

Valley Hockey League
www.valleyhockeyleague.com

Neftjanik Saryarka 11 December 2018 Result And Score
scores24.live

I Really Need Help With My C Lab Its On Files Chegg Com
www.chegg.com

Gradebook Scores Support Center
support.vhlcentral.com

Laine Scores For 100th Nhl Point Nhl Com
www.nhl.com

Vhl Deficiency Augments Anthracycline Sensitivity Of Clear Cell
www.nature.com

Valley Hockey League
www.valleyhockeyleague.com

Algorithmic Assessment Of Missense Mutation Severity In The Von
www.biorxiv.org

Zach Parise Of The Minnesota Wild Scores A Goal Against Kris
www.gettyimages.fi

Ehlers Scores 2 Tanev Nets Winner As Jets Top Predators 6 4
www.dailyherald.com

Hif Independent Synthetic Lethality Between Cdk4 6 Inhibition And
stke.sciencemag.org

Algorithmic Assessment Of Missense Mutation Severity In The Von
www.biorxiv.org

The Hallmarks Of Hypoxia In Cancer A Hypoxia Scores Based On The
www.researchgate.net

Patience Act Ii Duet When I Go Out Of Door Full Score Qty 2
www.amazon.com

Valley Hockey League
www.valleyhockeyleague.com

Khl On Twitter Jacob Berglund Scores 2 G 1 A Powers
twitter.com

Hif Independent Synthetic Lethality Between Cdk4 6 Inhibition And
stke.sciencemag.org

Rabadan Lab Research
rabadan.c2b2.columbia.edu

Vhl Synthetic Lethality Signatures Uncovered By Genotype Specific
www.biorxiv.org

Gradebook Scores Accept Late Work For A Select Assignment
support.vhlcentral.com

The Descriptive Statistics Related With The Pre Raw And The Post
www.researchgate.net

Valley Hockey League
www.valleyhockeyleague.com

Gradebook Scores Support Center
support.vhlcentral.com

How To Get Better Test Scores Grade 3 Perfection Learning Corp
www.amazon.com

The Singer S Musical Theatre Anthology Volume 7 Tenor Book
www.amazon.com

Gradebook Scores Support Center
support.vhlcentral.com

Harvard Crimson Forward Lewis Zerter Gossage Shoots And Scores
www.gettyimages.dk

Https Www Grcs Org Fs Resource Manager View 73e3a1f7 3d24 4a13 A2fb B57c43dc9a6e

Hmpr8 Vhl Ko Mice Are Highly Susceptible To Dss Induced Colitis
www.researchgate.net

5 Crowns Score Keeper Apps On Google Play
play.google.com

Gradebook Scores Export Scores Support Center
support.vhlcentral.com

Gradebook Scores Accept Late Work For A Select Assignment
support.vhlcentral.com

Spoilerfreescores Com Spoiler Free Scores Nfl Nba
sur.ly

Zvezda Hk Sarov 1 November 2018 Result And Score
scores24.live

Hk Ryazan Live Score Schedule And Results Hockey Sofascore
www.sofascore.com

1pc Power Inverter Board For Cxa K0505 Vhl Cxa K0505 Vjl Ebay
www.ebay.com

Von Hippel Lindau Vhl Disease Distinct Phenotypes Suggest More
www.semanticscholar.org

What Changed And Caused Credit Scores To Go Up Firstcoastnews Com
www.firstcoastnews.com

Pdf Retention And Transfer From Trigonometry To Physics
www.semanticscholar.org

Gradebook Scores Support Center
support.vhlcentral.com

Supreme Hockey League Oficialnyj Sajt
www.vhlru.ru

Houston Bulls Clinch Playoff Spot Vhl Com Articles Victory
vhlforum.com

close